Wien bridge audio oscillator keying

 Here is a quick schematic of the original PA0RDT single pot Wien bridge audio oscillator design with a couple of slight changes but no keying:

redrawn PA0RDT Wien bridge oscillator



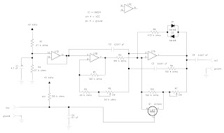
Next a first attempt at keying by using a 2n7000 MOSFET to short out the 100k ohm feedback resistor on the output op-amp U1A.
Wien bridge oscillator plus keying transistor

  When the key is up the gate of the 2n7000 is high and the transistor is ON which shorts out the 100k ohm resistor and stops oscillation.  When the key is pressed the gate goes low and the transistor turns off.  The feedback resistance returns to 100 k ohms and the oscillator starts.

However as can be seen in the scope screen capture there is a glitch right at the start, then a decent ramp up to the full sin wave.  But then the key goes up, the output goes off with a glitch and no shaping (thumping).
glitch at the start and no shaping at the end



Finally a second attempt was made by changing the 2n7000 pullup resistance to 100 k ohms and adding a capacitor from the 2n7000 gate to ground.  This is meant to ramp down the key up waveform:
changed pullup resistor value and added cap on gate of 2n7000



But again the scope screen capture still shows the leading glitch although the trailing ramp down looks decent.
decent looking code element but with a clicky glitch



It's a shame that the glitch is there because otherwise the single 2n7000 works nicely (the polarity didn't require inversion).  And there I'll leave it until tomorrow.  

Best Regards,
Chuck, WB9KZY
http://wb9kzy.com/ham.htm


Comments